Projects
A selection of my favorite work, from AI agents to full-stack applications.
Helios RTB Engine
A production-grade Real-Time Bidding (RTB) engine simulating ad auctions in milliseconds.
Scribe - DSL Compiler for Chatbots
A complete compiler for a custom Domain-Specific Language (DSL) designed for rapid chatbot development.
Hotel Management System
A console-based Java application to manage hotel bookings, food orders, and customer data using object-oriented principles and file persistence.
Differential Drive Robot Simulation
A MATLAB-based robot simulation demonstrating obstacle avoidance, target navigation, and localization techniques.
Subscription Tracking API
A secure, scalable subscription management API built with Node.
Pitch Perfect
A full-stack startup discovery platform built with Next.
MatlabMCP
Built a Model Context Protocol (MCP) server to connect Large Language Models (LLMs) with MATLAB, letting AI interact with MATLAB sessions through the Python Engine API.
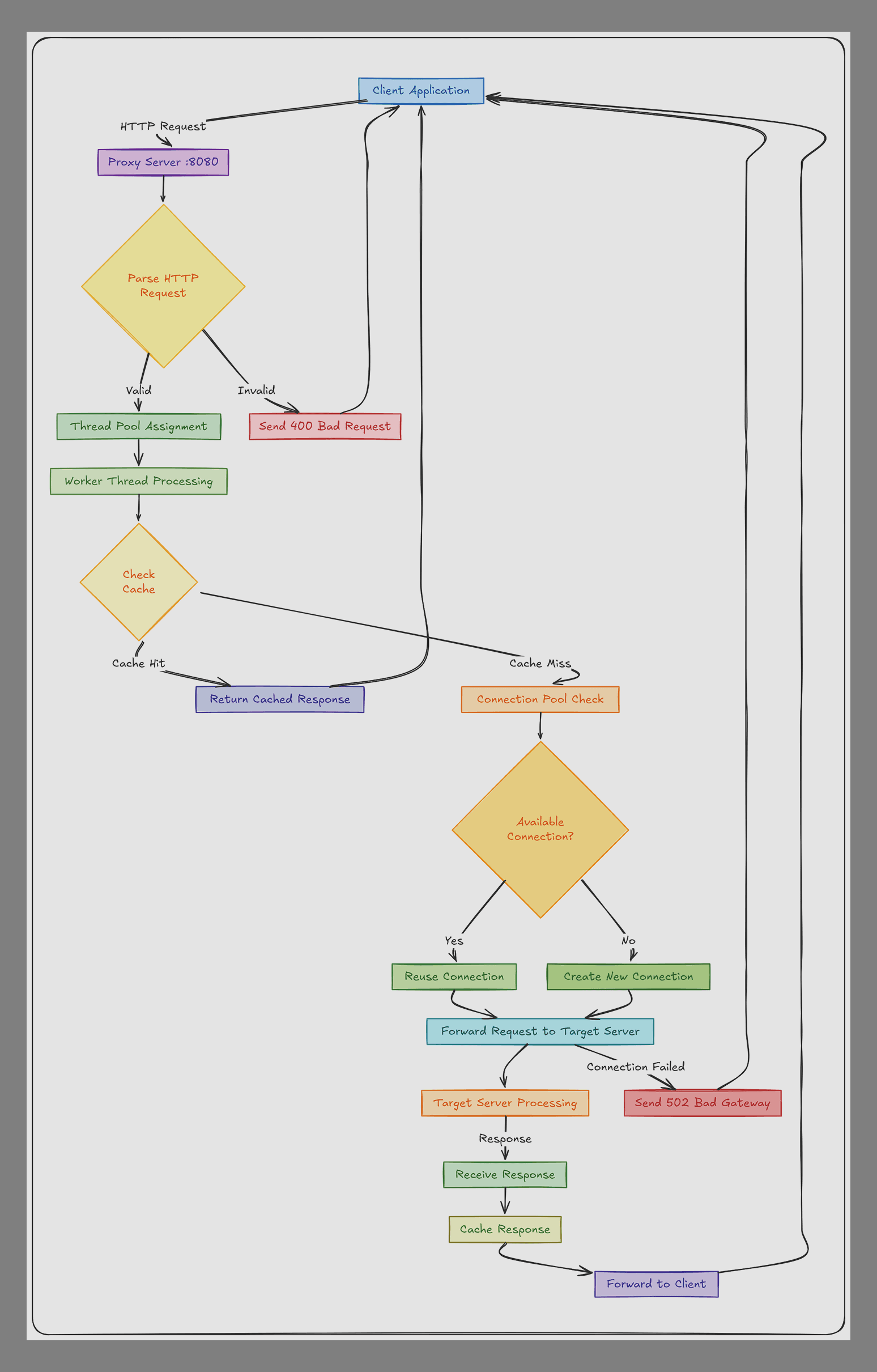
Multi-threaded Proxy Web Server
A high-performance multithreaded HTTP proxy server in C featuring worker-thread concurrency, persistent connection pooling, O(1) hash table caching with LRU eviction, and strong memory safety through bounds checking and error handling.